Zum Inhalt springen
Übersetzung und kulturelle Adaption der Nurse Professional Competence (NPC) Scale. Die deutschsprachige NPC Skala: Ein Selbsteinschätzungsinstrument für Pflegekompetenz
carelit_201744_2.jpg
carelit_201744_3.jpg
carelit_201744_4.jpg
carelit_201744_5.jpg
carelit_201744_6.jpg
carelit_201744_7.jpg
carelit_201744_8.jpg
carelit_201744_9.jpg
carelit_201744_10.jpg

Übersetzung und kulturelle Adaption der Nurse Professional Competence (NPC) Scale. Die deutschsprachige NPC Skala: Ein Selbsteinschätzungsinstrument für Pflegekompetenz

Autor*innen: Jan Daniel Kellerer, Isabella Raab, Dr. Gerhard Müller, Dr. Daniela Deufert   |   Zeitschrift: Pflegewissenschaft, Hungen   |   Jahrgang: 22   |   Heft: 2   |   Seiten: 1 bis 1   |   Erscheinung: 15.02.2019   |   DOI: 10.3936/1591


Abstract

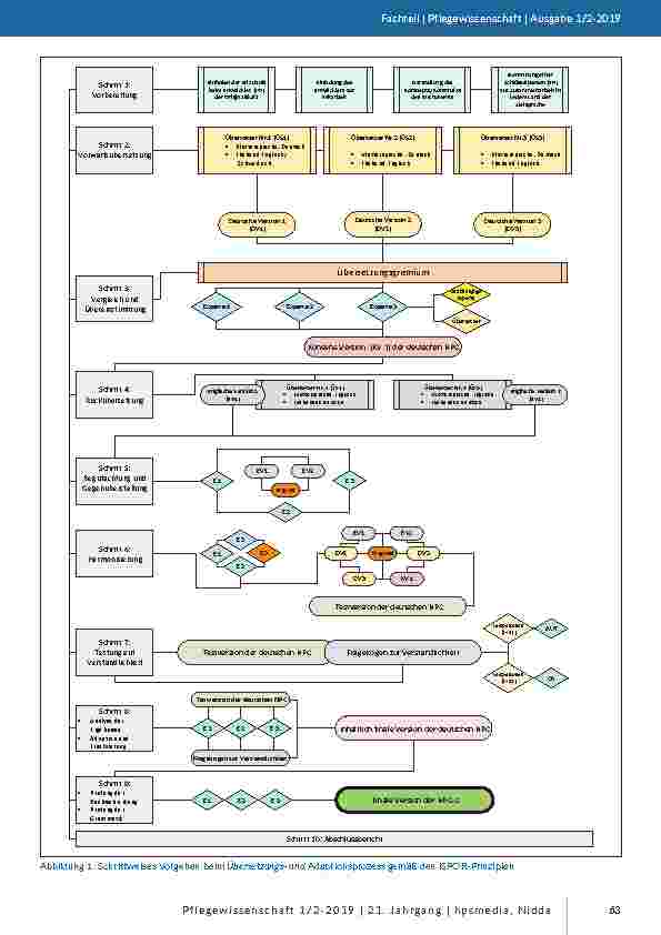
Die Einschätzung pflegerischer Kompetenz gewinnt zunehmend an Relevanz. Derzeit ist kein psychometrisch getestetes Instrument zur Selbsteinschätzung pflegerischer Kompetenz in deutscher Sprache verfügbar. Diese Publikation beschreibt die Übersetzung und kulturelle Adaption der englischsprachigen Nurse Professional Competence Scale (NPC) gemäß den Prinzipien der International Society for Pharmaoeconomics and Outcome Research (ISPOR) für den deutschen Sprachraum in Österreich und der Schweiz. Die deutschsprachige NPC Skala ist ein verständliches Instrument zur Selbsteinschätzung pflegerischer Kompetenz für den deutschen Sprachraum. Das methodische Vorgehen erhöht die Transparenz des Übersetzungsprozesses, um so die Qualität des Instruments in der Zielsprache zu verbessern.


Dieser Artikel ist mit einem Online-Abonnement via CareLit Complete sowie über die Rechercheoberfläche der Fachzeitschrift zugänglich.


ENTWICKLUNG PFLEGE LITERATUR AUSBILDUNG INTERNATIONAL VERGLEICH SCHWEIZ SPRACHE KUNST
19,95 € 19,95 €
19,95 €

Allgemeine Geschäftsbedingungen
Online-Sofortfreischaltung
Jahrespreis Online-Lexikon