Zum Inhalt springen
Auswirkungen struktureller Rahmenbedingungen in der stationären Altenpflege auf die Pflegequalität – Eine Pilotstudie im Mixed-Method-Design
carelit_201438_2.jpg
carelit_201438_3.jpg
carelit_201438_4.jpg
carelit_201438_5.jpg
carelit_201438_6.jpg
carelit_201438_7.jpg
carelit_201438_8.jpg
carelit_201438_9.jpg
carelit_201438_10.jpg
carelit_201438_11.jpg
carelit_201438_12.jpg

Auswirkungen struktureller Rahmenbedingungen in der stationären Altenpflege auf die Pflegequalität – Eine Pilotstudie im Mixed-Method-Design

Autor*innen: Kerstin C. Freund   |   Zeitschrift: Pflegewissenschaft, Hungen   |   Jahrgang: 18   |   Heft: 1   |   Seiten: 1 bis 1   |   Erscheinung: 16.10.2015   |   DOI: 10.3936/1315


Abstract

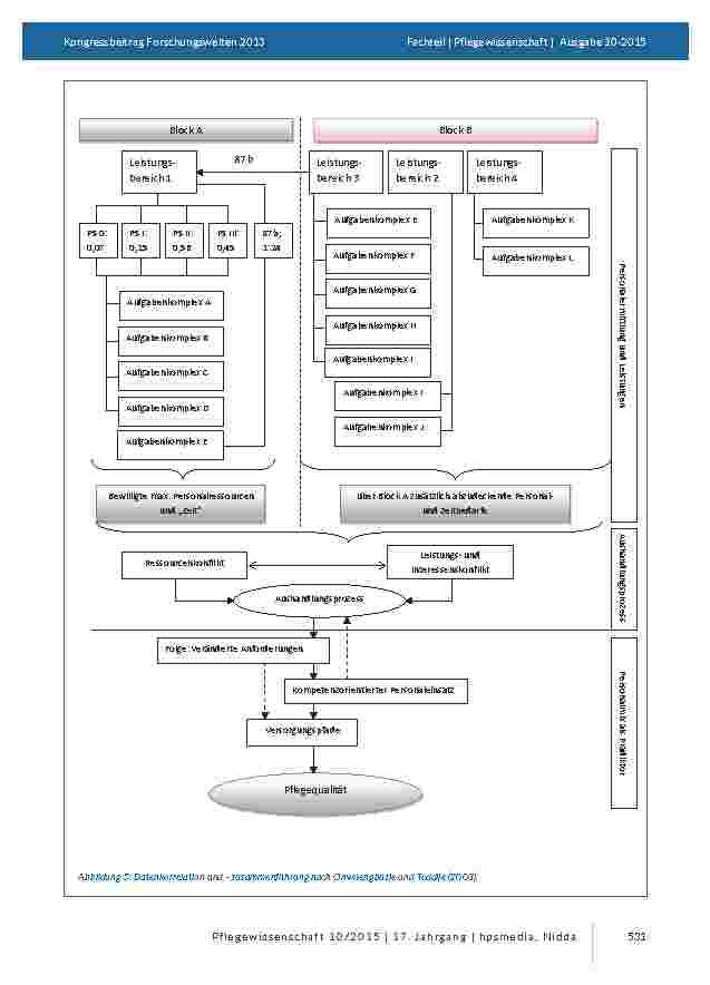
Einleitung: Aufgrund unzureichender Datenlage in Deutschland können keine Aussagen darüber getroffen werden, in welchem Zusammenhang strukturelle Rahmenbedingungen sowie Pflegeund Versorgungsqualität in stationären Altenpflegeeinrichtungen stehen. Methode: Der Pilotstudie wurde ein Mixed-Method-Design in Kombination mit der „methodological metaphor of triangulation“ zugrunde gelegt. Ergebnisse: Die strukturelle Ausgestaltung des Pflegeversorgungssystems wirkt sich maßgeblich auf die Möglichkeiten und Grenzen der Qualitätsentwicklung in der Pflege aus; Rechte pflegebedürftiger Menschen werden massiv eingeschränkt. Wesentliche Einflussfaktoren sind auf der Einrichtungsebene verortet. Diskussion: Ausschlaggebend für die Ausprägung von Qualitätsindikatoren scheint die Ausgestaltung der Prozessebene zu sein. Es ist eine Deregulierung erforderlich, die die Rechte von pflegebedürftigen Menschen wieder herstellt und die Personalbedarfsermittlung an den zu bewältigenden Aufgaben ausrichtet.


Dieser Artikel ist mit einem Online-Abonnement via CareLit Complete sowie über die Rechercheoberfläche der Fachzeitschrift zugänglich.


PFLEGE STUDIE EINRICHTUNG KOSTEN LEISTUNG PRIVAT PFLEGEVERSICHERUNG MDK PERSONALBEDARFSERMITTLUNG
19,95 € 19,95 €
19,95 €

Allgemeine Geschäftsbedingungen
Online-Sofortfreischaltung
Jahrespreis Online-Lexikon